Subidas por BoissonnetFinkFrancoAndre
Ir a la navegación
Ir a la búsqueda
Esta página especial muestra todos los archivos subidos.
| Fecha | Nombre | Miniatura | Tamaño | Descripción | Versiones |
|---|---|---|---|---|---|
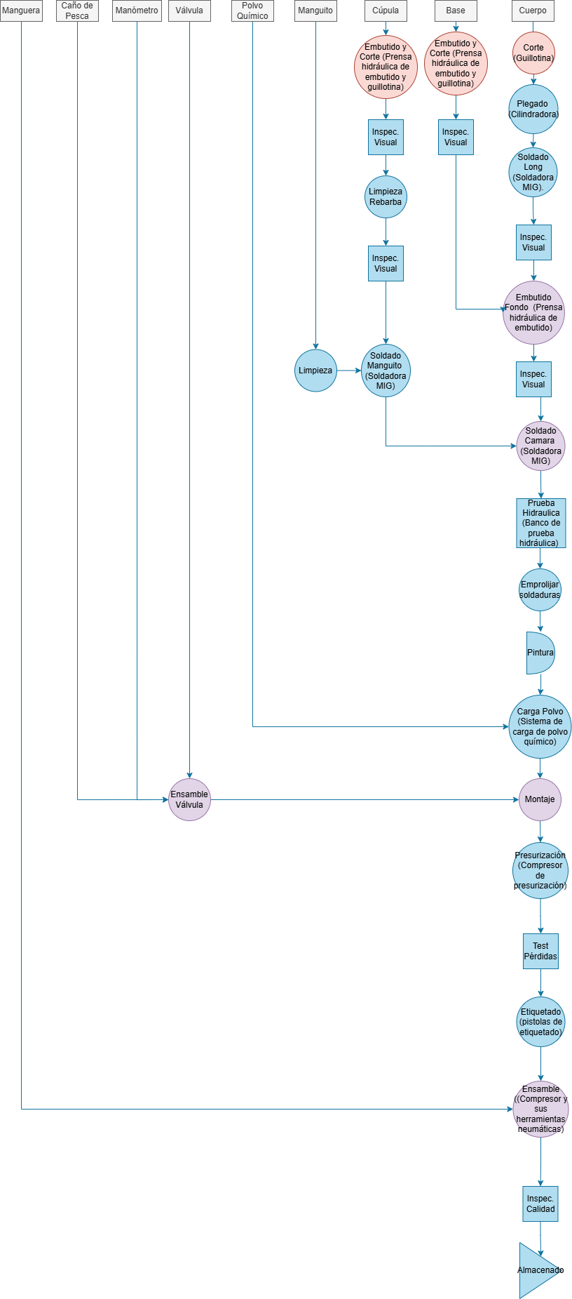
| 22:51 8 ago 2025 | Diagrama de flujo Matafuegos.png (archivo) | 183 kB | 1 | ||
| 19:03 23 jun 2025 | Planta matafuegos.png (archivo) | 66 kB | 1 | ||
| 18:23 23 jun 2025 | Flujograma matafuegos.png (archivo) | 158 kB | 1 | ||
| 18:15 23 jun 2025 | CAP matafuegos.png (archivo) | 52 kB | 1 |