2025/Grupo9/DimensionamientoFisico

De Evaluación de Proyectos
Ir a la navegación Ir a la búsqueda

Determinación de la Localización

La elección del emplazamiento para la planta industrial es una decisión estratégica que incide directamente en la eficiencia operativa, los costos logísticos y la competitividad del proyecto. Para ello, se elaboró una matriz comparativa que permite analizar distintas alternativas de localización en función de factores clave previamente ponderados, como el acceso a materias primas, la cercanía al mercado consumidor, la disponibilidad de infraestructura y mano de obra calificada, entre otros. Los factores a utilizar serán:

  • Acceso a materia prima: Disponibilidad y cercanía de insumos clave como cilindros metálicos, válvulas y agentes extintores.
  • Cercanía al mercado consumidor: Proximidad a los principales centros de demanda para reducir tiempos y costos de distribución.
  • Costos logísticos: Gastos asociados al transporte de insumos y productos terminados, incluyendo accesos viales y ubicación geográfica.
  • Acceso inmediato a proveedores de servicios técnicos y mantenimiento especializado: Disponibilidad local de técnicos, repuestos y servicios para equipos industriales, reduciendo tiempos de parada. Este factor es indispensable porque en la fabricación de matafuegos se usarán múltiples equipos que requerirán mantenimiento frecuente y urgente (fallas en compresores o válvulas de carga pueden frenar toda la producción). Es necesario estar cerca de técnicos especializados, proveedores de repuestos, y servicios de calibración o reparación sin demoras logísticas.
  • Infraestructura industrial disponible: Existencia de naves, servicios y redes adecuadas para instalar y operar una planta industrial.
  • Mano de obra calificada disponible: Presencia de personal capacitado en soldadura, montaje, operación de maquinaria y tareas técnicas relacionadas.
  • Costo de alquiler/compra de planta: Nivel de inversión necesario para acceder al espacio físico productivo, ya sea en alquiler o compra.
  • Acceso a servicios públicos (energía, agua, gas): Disponibilidad y calidad de los servicios esenciales para el funcionamiento de la planta.
  • Seguridad y estabilidad social: Grado de conflictividad social, seguridad pública y condiciones para operar sin interrupciones externas.
  • Facilidad para trámites legales y habilitaciones: Agilidad administrativa y normativa para instalar, habilitar y operar legalmente la planta.
  • Posibilidad de expansión futura: Potencial del sitio para crecer a futuro sin necesidad de relocalizar, incluyendo espacio físico y normativa urbana.


Cada localización fue evaluada en una escala del 1 al 10 según su desempeño en cada factor, y posteriormente se calculó una ponderación que refleja su conveniencia relativa. A continuación, se presenta la matriz de localización comparativa, la cual permitió determinar que La Matanza (GBA Oeste), resulta la opción más adecuada por su equilibrio entre conectividad, infraestructura industrial y cercanía al mercado objetivo, a pesar de presentar ciertos desafíos en materia de costos y trámites habilitantes.

La Matanza (Oeste GBA) Villa Constitución Córdoba Capital San Luis Avellaneda / Lanús (Sur GBA)
Factor Peso Valor Valor*Peso Valor Valor*Peso Valor Valor*Peso Valor Valor*Peso Valor Valor*Peso
1 Acceso a materia prima 12,00 3 36 4 48 3 36 2 24 4 48
2 Cercanía al mercado consumidor 12,00 5 60 3 36 4 48 2 24 5 60
3 Costos logísticos 10,00 5 50 3 30 3 30 2 20 4 40
4 Acceso inmediato a proveedores de servicios técnicos y mantenimiento especializado I SI PASA NO NO PASA SI PASA NO NO PASA SI PASA
5 Infraestructura industrial disponible 10,00 5 50 4 40 4 40 5 50 4 40
6 Mano de obra calificada disponible 10,00 5 50 4 40 5 50 3 30 5 50
7 Costo de alquiler/compra de planta 10,00 2 20 5 50 3 30 5 50 2 20
8 Acceso a servicios públicos (energía, agua, gas) 8,00 4 32 3 24 4 32 3 24 3 24
9 Seguridad y estabilidad social 8,00 3 24 4 32 4 32 5 40 2 16
10 Facilidad para trámites legales y habilitaciones 10,00 4 40 3 30 4 40 3 30 3 30
11 Posibilidad de expansión futura 10,00 4 40 3 30 4 40 3 30 3 30
Total 402 360 378 322 358

La Matanza (GBA Oeste) se erige como la opción más equilibrada y sólida, con gran acceso al mercado, logística, personal e infraestructura, aunque con un costo de instalación más alto y trámites más lentos.

Una vez definida la localización óptima para el emplazamiento de la planta en base a criterios técnicos, logísticos y económicos, corresponde avanzar con la caracterización técnica de los productos a fabricar: los matafuegos portátiles de 5 y 10 kg con agente extintor ABC.

Definición Técnica del Producto.

Planos y/o Dibujos.

Con el fin de visualizar con claridad las dimensiones, estructura y componentes de los productos a fabricar, se incorporan a continuación los planos técnicos correspondientes a los matafuegos de 5 kg y 10 kg con agente extintor ABC. Estos planos constituyen una herramienta fundamental para el diseño del proceso productivo, la selección de maquinaria y el aseguramiento de la calidad, ya que permiten comprender en detalle la geometría de cada unidad, sus proporciones y requisitos de fabricación. Las unidades se expresan en milímetros.

Extintor ABC 5kg

Plano Extintor 5kg
Plano Extintor 5kg

Extintor ABC 10kg


Listado de Materiales (BOM).

A continuación se detalla los insumos, componentes y subconjuntos necesarios para la fabricación de los matafuegos de 5 kg y 10 kg, discriminando las cantidades requeridas por unidad y especificando sus características técnicas.

Numero Componente Descripción/Función Material/Normal 5kg 10kg
1 Cuerpo cilíndrico principal Cilindro donde se almacena el polvo químico Acero SAE 1010, esp. 1,2 mm 1 1
2 Cúpula Componete superior que conecta el cuerpo el manguito Acero SAE 1010, esp. 1,2 mm 1 1
3 Base inferior Soporte soldado para apoyar el matafuego Acero SAE 1010, esp. 1,2 mm 1 1
4 Cuello / boca de carga Parte superior que aloja la válvula y permite la carga del polvo Acero SAE 1010 / reforzado 1 1
5 Válvula con manómetro Válvula de cierre y control de presión con manómetro Acero o plástico reforzado 1 1
6 Manómetro Válvula de cierre y control de presión con manómetro Latón cromado, rosca M30 1 1
7 Manguera de descarga Permite direccionar el polvo (no siempre presente en 5 kg) Caucho sintética reforzada Opcional 1
8 Pico difusor / boquilla Difusor del polvo al salir (puede estar unido a la manguera o a la válvula) Plástico resistente al calor 1 1
9 Agente extintor ABC Polvo químico seco (fosfato monoamónico, sulfato de amonio) Polvo químico norma IRAM 3569 5 kg 10 kg
10 Sello de seguridad Precinto que evita uso no autorizado Plástico termoencogible / cable de nylon 1 1
11 Etiqueta técnica Marca, instrucciones, clase de fuego, normas, presión, fecha de carga y vto Vinilo adhesivo resistente 1 1

Especificaciones Técnicas.

Las especificaciones técnicas de los matafuegos de 5 y 10 kg son las siguientes.

Capacidad 5 kg 10 kg
Peso bruto 8,450 Kg 15,500 Kg
Altura 466 mm 630 mm
Ancho 159 mm 179 mm
Profundidad 245 mm 255 mm
Presión de ensayo 3,5 Mpa 3,5 Mpa
Presión de servicio 1,4 Mpa 1,4 Mpa
Rango de temp de operación -25° C a +60°C -25° C a +60°C
Tiempo de descarga mínimo 10 seg 17 seg

Normas Aplicables.

1. Norma IRAM 3517-1 (obligatoria)

"Extintores portátiles — Parte 1: Requisitos generales"

Define requisitos de diseño, materiales, pruebas de presión, compatibilidad del agente extintor, etiquetado, e instrucciones de uso. Incluye protocolos de prueba para durabilidad, corrosión, hermeticidad y resistencia mecánica. Todo extintor fabricado o vendido en Argentina debe estar certificado bajo esta norma.

Podemos hallarla en: https://www.iram.org.ar/

2. Resolución 349/07 de la Secretaría de Comercio Interior

"Reglamentación técnica obligatoria para extintores portátiles"

Regula fabricación, comercialización y recarga en todo el país. Establece la obligatoriedad de certificación de calidad. Obliga a que las empresas estén registradas como fabricantes o recargadoras habilitadas. Define sanciones por incumplimiento.

Obligaciones legales para fabricantes.

  • Certificación IRAM 3517-1 + Resolución 349/07.
  • Registro como fabricante y/o recargador ante organismos oficiales.
  • Control de calidad interno (pruebas hidrostáticas, peso, presión, estanqueidad).
  • Etiquetado obligatorio: datos del fabricante, número de serie, presión, fecha de carga, fecha de vencimiento, instrucciones, clase de fuego.
  • Manual de usuario con cada unidad.

Características condición del Producto.

Plan de Ensayos.

A partir de las especificaciones técnicas detalladas y las normativas vigentes, es indispensable establecer un sistema de control riguroso. Para ello, se implementa un Plan de Ensayos que garantiza la calidad del producto en cada etapa crítica del proceso. Estas pruebas se incluyen dentro del proceso productivo y se expondrán junto con él. A continuación se resumen sus objetivos dentro de una estructura sistemática:

  • Prueba Hidráulica: validación de la integridad del recipiente mediante sobrepresión con agua. Se realiza una vez ensamblado el cuerpo del matafuego.
  • Test de Presurización y Pérdidas: consiste en la verificación de la presión interna y detección de posibles fugas de gas propulsor, asegurando la hermeticidad del conjunto.
  • Control Final de Calidad: donde se revisa el estado del producto terminado, la documentación del lote y la trazabilidad. Esta instancia forma parte del aseguramiento general del proceso.

Los matafuegos terminados serán comercializados en cajas individuales, tanto los de 5kg como los de 10kg.

Acondicionamiento del Producto

El emprolijamiento (acondicionamiento) del cilindro, puede incluir limpieza superficial, rebabado y verificación dimensional, previo a su envío al proceso de pintura. La pintura del matafuego no se realiza en planta, sino que es tercerizada; por lo tanto, el recipiente regresa a la fábrica ya pintado.

Definición del Proceso de Producción.

Superadas las instancias de diseño y control normativo, se describe a continuación el proceso productivo completo, desde la recepción de materias primas hasta la entrega del producto terminado.

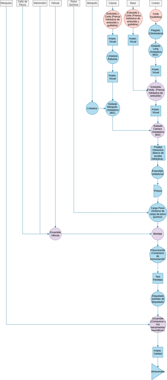
Diagrama de Flujo de Fabricación y Control. Cursogramas gráficos o analíticos.

Cursograma Analítico del Proceso
Diagrama Num: 1 Hoja Núm 1 de 1 Resumen
Objeto: Matafuego Actividad
Operación
Actividad: Recepción MP hasta obtención PT

Método: Actual

Inspección
Espera
Transporte
Lugar: Planta productiva Almacenamiento ν
Descripción Simbolo
ν
1 A-1 Recepción y almacenamiento chapa X
2 I-1 Inspección de chapa X
3 T-1 Transporte de chapa a corte X
4 O-1 Corte de la chapa (Guillotina) X
5 T-2 Transporte de la chapa a cilindrado X
6 O-2 Cilindrado de la chapa (Cilindradora) X
7 T-3 Transporte a soldadura X
8 O-3 Soldadura longitudinal (Soldadora MIG) X
9 I-2 Inspección visual X
10 O-4 Embutido y corte cúpula (Prensa hidráulica de embutido y guillotina) X
11 I-3 Inspección visual cúpula X
12 O-5 Embutido y corte fondo (Prensa hidráulica de embutido y guillotina) X
13 I-4 Inspección visual fondo X
14 T-4 Transporte a la zona de ensamble X
15 O-6 Ensamble mediante soldadura general (Soldadora MIG) X
16 T-6 Transporte a prueba hidráulica X
17 I-5 Prueba hidráulica X
18 O-7 Acondicionamiento cilindro (Emprolijamiento manual de soldaduras) X
19 T-7 Envío a pintura X
20 D-1 Demora tercerizado pintura X
21 T-8 Transporte a tolvas y balanzas X
22 O-8 Introducción polvo ABC (Manual) X
23 T-9 Transporte a zona de montaje X
24 O-10 Montaje (Manual) X
25 T-10 Transporte a presurizado X
26 O-11 Presurizado (Compresor de persurización) X
27 T-11 Transporte a test de pérdidas X
28 I-6 Test de pérdidas X
29 T-12 Transporte a etiquetado X
30 O-12 Etiquetado (Manual con pistolas de etiquetado) X
31 T-13 Transporte a ensamble final X
32 O-13 Ensamble final (Compresor y sus herramientas neumáticas) X
33 T-14 Transporte a control de calidad X
34 I-7 Inspección de calidad final X
35 A-2 Almacenamiento PT X
TOTAL 13 6 1 14 2

Entre paréntesis se hallan las maquinas en las cuales se realizan las diversas operaciones.

Descripción de cada etapa del proceso productivo.

Diagrama de flujos del producto.

La fabricación de los matafuegos de 5 y 10 kilogramos con polvo químico ABC se lleva a cabo dentro de la planta industrial a partir de la transformación de insumos metálicos y químicos. El proceso comienza con la recepción de la chapa de acero, que constituye la materia prima principal para el cuerpo del cilindro. Esta chapa es sometida a un proceso de corte, en el cual se obtienen piezas con las dimensiones necesarias para ser transformadas. A continuación, se realiza el plegado o cilindrado, donde la chapa cortada adquiere su forma tubular característica. Luego, se efectúa la soldadura longitudinal, que une los bordes del cilindro asegurando la estanqueidad y la resistencia estructural.

Una vez conformado el cuerpo, se procede a una inspección visual, en la que se verifica la calidad del soldado y la correcta conformación geométrica de la pieza. En paralelo, se trabaja sobre la cúpula y el fondo del matafuego. Estas partes son fabricadas a partir de piezas metálicas embutidas y cortadas mediante procesos de embutido y corte, para luego ser inspeccionadas visualmente. Las cúpulas y fondos limpios son ensamblados mediante soldadura general, en la cual se integran con el manguito y el cuerpo ya formado.

El conjunto estructural resultante es sometido a una prueba hidráulica, que consiste en llenar el cilindro con agua y someterlo a presión interna para verificar su resistencia y hermeticidad. Superada esta etapa, se realiza el emprolijamiento (acondicionamiento) del cilindro, que puede incluir limpieza superficial, rebabado y verificación dimensional, previo a su envío al proceso de pintura. La pintura del matafuego no se realiza en planta, sino que es tercerizada; por lo tanto, el recipiente regresa a la fábrica ya pintado.

Con el cilindro listo, se lleva a cabo la carga de polvo, etapa en la cual se introduce el agente extintor ABC mediante tolvas y balanzas, en la cantidad correspondiente según el modelo (5 o 10 kg). Posteriormente, se realiza el montaje, donde se integran los componentes funcionales del equipo, incluyendo válvula, manómetro, caño de pesca y otras piezas provistas por terceros. Luego, se realiza el presurizado, que consiste en la inyección de gas propulsor al interior del cilindro para que el matafuego quede operativo.

A continuación, el equipo es sometido al test de pérdidas, que permite detectar fugas en conexiones y uniones mediante instrumentos de medición y control de presión. Una vez comprobada la hermeticidad, se procede al etiquetado, en el que se colocan las etiquetas reglamentarias y la información técnica correspondiente. Luego se realiza el ensamble final, que incluye la colocación de la manguera con tobera, pieza que llega armada desde un proveedor y se acopla al conjunto válvula-cilindro.

Como etapa final, el producto pasa por una inspección de calidad, donde se revisa el funcionamiento, el estado externo, el etiquetado y los registros de trazabilidad. Finalmente, el matafuego aprobado es derivado al sector de almacenamiento, desde donde será despachado según cronograma logístico.

Determinación de las máquinas e instalaciones.

Para ejecutar las etapas previamente descritas se requiere de un conjunto específico de instalaciones y maquinaria, así como de condiciones adecuadas de seguridad industrial en planta.

Especificaciones técnicas de las máquinas

El correcto dimensionamiento físico de la planta industrial no sólo requiere identificar las etapas del proceso productivo, sino también definir con precisión qué maquinarias serán necesarias, sus características técnicas, tiempos de operación y requerimientos energéticos. A continuación, se presenta una tabla detallada con los principales equipos que intervendrán en la fabricación de matafuegos de 5 y 10 kg con polvo químico ABC, incluyendo información clave sobre su función, capacidad, consumo de recursos, mantenimiento y medidas de seguridad asociadas. Esta información permite evaluar tanto la viabilidad técnica como operativa del proyecto, además de ser fundamental para la planificación de espacios, provisión de energía y protocolos de seguridad en planta.

Máquina Función Capacidad Tiempo por unidad Consumo eléctrico Consumo de agua Mantenimiento Seguridad
Guillotina de chapa Corte preciso de chapas para cuerpo y tapas de matafuegos Hasta 6 mm de espesor y 2 m de ancho 5–10 segundos por corte 4–6 kWh/hora (motor 5–7.5 HP) No aplica Lubricación semanal, afilado de cuchillas cada 6 meses Barreras de seguridad, pedal de accionamiento protegido, pulsadores bimanuales, protector de cuchilla
Prensa hidráulica de embutido Formado del fondo y cúpula (10 kg) 100 toneladas, hasta 1000 piezas/día 30 segundos 12 kWh/hora (motor 7.5 HP) No aplica (aceite hidráulico) Cambio de aceite cada 600 h, juntas cada 200 h Cabina de protección, sistema bimanual, protectores auditivos
Cilindradora y soldadora longitudinal Formado del cuerpo cilíndrico y soldadura MIG Chapa hasta 2 mm, longitud 50 cm 90 segundos 9 kWh/hora (3 HP cilindradora + 3 HP soldadora) No requiere Cambio de rodillos cada 1500 u, limpieza diaria Máscara de soldar, guantes dieléctricos, campana extractora
Estación de soldadura final Soldado final de fondo, cúpula y manguito Soldadora MIG 250A 120 segundos 7 kWh/hora No aplica Revisión cables y boquillas diaria, ventilación forzada Pantalla de protección, mascarilla, procedimiento obligatorio
Banco de prueba hidráulica Prueba de presión del cilindro 4 unidades simultáneamente, hasta 30 bar 4 minutos 2 kWh/hora (motor bomba 1 HP) 4 litros/unidad en circuito cerrado Revisión válvulas semanal, calibración mensual Escudo acrílico, corte automático, señalización
Compresor de presurización Inyección de nitrógeno al matafuego 14 a 18 bar 1 minuto 3 kWh/hora (compresor 5 HP) No aplica Presostatos y filtros semanalmente Zona cerrada, alarma sobrepresión, presión digital
Herramientas neumáticas Ajuste de válvulas y componentes Uso manual en línea de producción 60 a 90 segundos Asociado al compresor No aplica Lubricación diaria, control presión semanal Antirretorno de aire, gafas, guantes
Estación de paletizado y embalaje Agrupado y embalaje de unidades 1 pallet (10 unidades) cada 3 minutos 3 minutos/pallet 1 kWh/hora (filmadora + apilador) No requiere Limpieza de rodillos, revisión de corte mensual Piso antideslizante, sensores, calzado reforzado

Dependiendo la tarea, habrá obligatoriedad de la utilización de elementos de protección personal (EPP), como por ejemplo: botas de seguridad, guantes de corte y de soldadura, máscaras para pintura y soldadura, protectores auditivos en corte y prensado y ropa ignífuga en sectores críticos.

Finalmente, toda la planta deberá contar con una señalización normalizadas, se deberá contar con, zonas de paso libre, sectores ruidosos, salidas, equipos de emergencia, pisos antideslizantes y buena iluminación.

Máquina Dimensiones orientativas Marcas viables
Guillotina de chapa ~2×1×1.5 m KNUTH, Axial QC12K, AMADA
Prensa hidráulica embutido ~1.5–3 m × 1–2 m × 2–3 m RHTC Profi Press HDDT-100, ALPA ASP-160/85 t
Cilindradora / plate roll 2–8 m ancho según modelo Faccin, Haco, Durma
Soldadora longitudinal de cilindros Módulo 3–6 m Lusqtoff, Qineng, fabricantes de líneas automáticas
Estación de soldadura final (MIG 250 A) ~0.6×0.4×0.8 m Lusqtoff, Lincoln Powertec 250, ESAB MigMaster 250
Banco de prueba hidráulica Compacto: ~3.8×2.1×2.2 m Highland YST500, Giussani, HYDAC HTB
Compresor / booster N₂ (14–18 bar) ~1–2 m × 0.8–1.5 m Atlas Copco skid, Haskel packs, Maxpro boosters
Compresor de aire (herramientas neumáticas) ~0.8–1.5×0.6–1.0 m Atlas Copco AR/ATB 5 HP, Ingersoll Rand 5 HP
Herramientas neumáticas Mano / carrito Atlas Copco ErgoPulse, Ingersoll Rand
Máquinas utilizadas en el proceso

Cálculos

Balance Anual de Materiales

A continuación, se presenta un cuadro que resume el proceso operativo, indicando las cantidades de materia prima necesarias, expresadas en toneladas, en estado de régimen.

Seccion Operativa Desperdicios (t/año) Desperdicios (%)
Recuperables No recuperables % recuperable % no recuperable
1 Corte/Embutido 0 6608 0,00% 15,73%
2 Plegado 0 0 0,00% 0,00%
3 Soldadura Long. 285 0 0,68% 0,00%
4 Soldadura Mang. 150 0 0,36% 0,00%
5 Embutido Fondo 0 0 0,00% 0,00%
6 Soldado en Cam. 0 0 0,00% 0,00%
7 Prueba Hidraulica 600 385 1,43% 0,92%
8 Emprolijado 0 0 0,00% 0,00%
9 Carga 0 0 0,00% 0,00%
10 Montaje 0 0 0,00% 0,00%
11 Presurizado 0 0 0,00% 0,00%
12 Test de Perdidas 0 0 0,00% 0,00%
13 Etiquetado 0 0 0,00% 0,00%
14 Ensamble Mang 0 0 0,00% 0,00%
2,46% 16,65%

Estimación de desperdicios

Los desperdicios resultan de los cálculos efectuados en función de los discos requeridos para el conformado de la chapa cilíndrica del cuerpo del matafuego y para el embutido de la cúpula y la base. En todos los casos el insumo es Acero SAE 1010, el cuál

Chapa de Acero (Cupula y Base)
Ancho 270 mm
Largo 270 mm
Espesor 1,20 mm
Peso Específico 7,87 g/cm3
Volúmen Chapa 87480,00 mm3
Volúmen Desp 5Kg 47133,28 mm3
Peso Chapa 0,68847 kg
Peso Desp 5Kg 0,37094 kg
Matafuego de 5kg
Cálculos para el desperdicio en cm2 a partir del embutido de la cúpula y base.
Embutido Cúpula 5Kg Embutido Base 5Kg
h total 60 mm h total 30 mm
h circunferencia 40 mm h circunferencia 30 mm
h borde 20 mm h borde 30 mm
Diametro Pza Final 150 mm Diametro Pza Final 150 mm
Diam. Agujero Valvula 45 mm
Calculo Diam. Base 201,25 mm
Calculo Diam. Cupula 215,64 mm Diam. Final Chapa 261,25 mm
Diam. Final Chapa 255,64 mm
Area Chapa 72900,00 mm2
Area Chapa 72900,00 mm2 Area Disco Embutido 53604,65 mm2
Area Agujero 1590,43 mm2 Peso Disco Emb 0,506 kg
Area Disco Embutido 51327,19 mm2 Desperdicio 19295,35 mm2
Peso Disco Emb 0,485 kg 1929,54 cm2
Desperdicio 19982,38 mm2
1998,24 cm2
Cálculos para el desperdicio en unidades de masa para el cuerpo, cúpula y base
Chapa de Acero (Cupula y Base)
Ancho 270 mm
Largo 270 mm
Espesor 1,20 mm
Peso Específico 7,87 g/cm3
Volúmen Chapa 87480,00 mm3
Volúmen Desp 5Kg 47133,28 mm3
Peso Chapa 0,68847 kg
Peso Desp 5Kg 0,37094 kg
Chapa de Acero (Cuerpo 5Kg)
Ancho 500 mm
Largo 400 mm
Espesor 1,20 mm
Peso Específico 7,87 g/cm3
Volúmen Chapa 240000,00 mm3
Peso Chapa 1888,8 g
1,8888 kg
0,0018888 tn
Ancho de corte 29 mm
Volúmen del corte 13920 mm3
Peso Corte 109,5504 g
0,1095504 tn

Para el caso del embutido de ambas chapas cuadradas de 270mm de lado, se promedia un 26,94% de desperdicios, mientras que para el caso del insumo rectangular de 500x400mm utilizado en el cuerpo se obtiene un desperdicio del 5,80% debido al corte necesario para la el plegado. Ponderando estos desperdicios en relación al peso de los insumos necesarios para cada proceso, esto genera un ponderado de 14,7% de desperdicios.

Matafuego de 10kg
Cálculos para el desperdicio en cm2 a partir del embutido de la cúpula y base del matafuego de 10kg
Embutido Cúpula 10Kg Embutido Base 10Kg
h total 80 mm h total 30 mm
h circunferencia 60 mm h circunferencia 30 mm
h borde 20 mm h borde 30 mm
Diametro Pza Final 200 mm Diametro Pza Final 180 mm
Diam. Agujero Valvula 45 mm
Calculo Diam. Cupula 232,38 mm
Calculo Diam. Cupula 296,65 mm Diam. Final Chapa 292,38 mm
Diam. Final Chapa 336,65 mm
Area Chapa 115600,00 mm2
Area Chapa 115600,00 mm2 Area Disco Base 67140,6 mm2
Area Agujero 1590,43 mm2 Peso Disco Emb 0,634 kg
Area Disco Embutido 89011,7 mm2 Desperdicio 48459,40 mm2
Peso Disco Emb 0,841 kg 4845,94 cm2
Desperdicio 24997,87 mm2
2499,79 cm2
Cálculos para el desperdicio en unidades de masa para el cuerpo, cúpula y base
Chapa de Acero (Cupula y Base)
Ancho 340 mm
Largo 340 mm
Espesor 1,40 mm
Peso Específico 7,87 g/cm3
Volúmen Chapa 161840,00 mm3
Volúmen Desp 10Kg 102840,18 mm3
Peso Chapa 1,27368 kg
Peso Desp 10Kg 0,80935 kg
Chapa de Acero (Cuerpo 10kg)
Ancho 600 mm
Largo 400 mm
Espesor 1,40 mm
Peso Específico 7,87 g/cm3
Volúmen Chapa 336000,00 mm3
Peso Chapa 2644,32 g
2,64432 kg
0,00264432 tn
Ancho de corte 50 mm
Volúmen del corte 28000 mm3
Peso Corte 220,36 g
0,22036 kg

Para el caso del embutido de ambas chapas cuadradas de 340mm de lado, se promedia un 31,77% de desperdicios, mientras que para el caso del insumo rectangular de 500x400mm utilizado en el cuerpo se obtiene un desperdicio del 8,33% debido al corte necesario para la el plegado. Ponderando estos desperdicios en relación al peso de los insumos necesarios para cada proceso, esto genera un ponderado de 19,8% de desperdicios.

Ritmo de trabajo

La actividad se desarrolla bajo un régimen laboral de jornada completa, con un único turno diario de Lunes a Viernes, en el horario de 08:00 hs a 17:00 hs. La jornada total es de 9 horas, de las cuales 8 horas son efectivas de trabajo y 1 hora está destinada al almuerzo.

Contemplando los feriados obligatorios, días no laborables (fines de semana) y los días de vacaciones, quedan configurados un total de 236 días laborables al año, equivalentes a 1.888 horas efectivas de trabajo por cada operario.

Feriados Obligatorios 15 días
Días de vacaciones 10 días
Días no laborales 104 días
Dias activos / año 236 dias
Horas activas / año 1888 hs

Capacidad Real por Sección Operativa

Secciones Cap teórica/máquina x hora (un) Horas activas/año Cap teórica/máquina x año (un) Rendimiento operativo % Capacidad real/año
Corte/Embutido 31,30 1888 59102,61 99,00% 58511,58
Cilindrado 60,00 1888 113280,00 99,00% 112147,20
Soldadura Long. 37,89 1888 71545,26 99,00% 70829,81
Soldadura Mang. 55,38 1888 104566,15 95,00% 99337,85
Embutido Fondo 45,00 1888 84960,00 100,00% 84960,00
Soldado en Cam. 30,00 1888 56640,00 99,00% 56073,60
Prueba Hidraulica 60,00 1888 113280,00 95,00% 107616,00
Emprolijado 120,00 1888 226560,00 100,00% 226560,00
Carga 30,00 1888 56640,00 100,00% 56640,00
Montaje 40,00 1888 75520,00 100,00% 75520,00
Presurizado 60,00 1888 113280,00 100,00% 113280,00
Test de Perdidas 51,43 1888 97097,14 100,00% 97097,14
Etiquetado 120,00 1888 226560,00 100,00% 226560,00
Ensamble Mang 120,00 1888 226560,00 100,00% 226560,00

Cantidad de Máquinas y Puestos de Trabajo

En unidades equivalentes de Matafuegos.

Sección Programa Anual de producción Capacidad real / máquina x año Cantidad máquinas necesarias Capacidad real / sección x año Aprovechamiento seccional (%)
Automático
Corte/Embutido 43420 58.511,58 1,00 58.511,58 74,21%
Cilindrado 43420 112.147,20 1,00 112.147,20 38,72%
Soldadura Long. 43135 70.829,81 1,00 70.829,81 60,90%
Embutido Fondo 42985 84.960,00 1,00 84.960,00 50,59%
Soldado en Cam. 42985 56.073,60 1,00 56.073,60 76,66%
Prueba Hidraulica 42985 107.616,00 1,00 107.616,00 39,94%
Carga 42000 56.640,00 1,00 56.640,00 74,15%
Presurizado 42000 113.280,00 1,00 113.280,00 37,08%
Manual
Soldadura Mang. 42000 70.829,81 1,00 70.829,81 59,30%
Emprolijado 42000 226.560,00 1,00 226.560,00 18,54%
Montaje 42000 75.520,00 1,00 75.520,00 55,61%
Test de Perdidas 42000 97.097,14 1,00 97.097,14 43,26%
Etiquetado 42000 226.560,00 1,00 226.560,00 18,54%
Ens. Manguera 42000 226.560,00 1,00 226.560,00 18,54%
La cantidad de máquinas necesaria, que se indican en la columna 4, es el cociente (entero superior) entre las

columnas 2 y 3.

La capacidad real anual de cada sección (columna 5) es el producto entre las columnas 3 y 4.
El grado de aprovechamiento seccional (%) es el cociente entre el programa anual de producción de cada

sección (2) y la capacidad real de cada una de ellas (5) multiplicado por 100.

Cuello de botella y capacidad real

Sabiendo que el cuello de botella se encuentra en la sección operativa 6 y considerando que toda la planta va a trabajar al mismo ritmo que esta sección, la capacidad máxima de la planta va a quedar determinada por esta. Es decir, la capacidad real del equipo por regla de tres simple, si con el aprovechamiento secciónal del 76,66% obtenemos 56073 un.

Es importante resaltar que la sección de soldado en cámara, al ser nuestro cuello de botella, representa la capacidad instalada de nuestro proceso productivo. Dados los cálculos realizados, nos encontramos con que la capacidad instalada tiene una ocupación del 76,66%, lo que consideramos un escenario ideal ya que nos da lugar a crecer en los años posteriores.

Determinación de la evolución de las mercaderías.

Evolución de la producción y período puesta en marcha

Mes Ritmo de Producción Producción Promedio Producción Promedio mensual Producción Propuesta
Inicio Final
% % % un un
1 0 50 25,0 5185 1296
2 50 75 62,5 5185 3241
3 75 100 87,5 5185 4537
9074

Resumen de volumen de producción para año 1 con período de puesta en marcha vs volumen de producción a partir del año 2.

Volumen Prod Año 1 35518 un
Vol. Prod. Año 2 al 5 42000 un

Stock promedio de producto terminado

Producción a Regimen 42000 un/año
Producción a Regimen 5185 un/mes
Producción a Regimen 1296,25 un/sem
Stock Máx 1296,25 un
Stock Min 0 un
Stock Promedio 648,125 un

Evolución de las ventas

Volumen Prod Año 1 35518 un
Stock constante (renovado) 648,125 un
Venta del año 1 34870 un
Venta del año 2 a 10 42000 un

Consumo de Materia Prima para el Programa de Producción y Formación de la Mercadería en Curso y Semielaborada

Datos Importanntes
Producción 133,276 tn
Alimentación 158,75 tn
% no recuperable 16,65%
% recuperable 2,46%
Desp. Recup. Anual 1,38 tn
Prod. Puesta en Marcha 9074 un
Año 1 - Resto Producción 26444 un
Volumen Prod Año 1 35518 un
Volumen Prod Año 2-n 42000 un
Ciclo de elaboración ritmo normal 0,9710 horas
Ciclo de elaboración ritmo normal 0,1214 días
Días activos 236 días
Cantidad de ciclos 1944,30 ciclos
Consumo materia prima (3 meses) 33,54 tn
Consumo materia prima (5,1 meses) 97,78 tn
Total de MP para producción 131,32 tn
Volumen de producción Año 1 112,68 tn
Desperdicio no recuperable 18,64 tn
Alimentación por ciclo 0,080 t/ciclo
Mercaderia en curso y SE 0,069 t/ciclo
Desperdicio no recuperable 0,011 t/ciclo
Desperdicio recuperable 0,000 t/ciclo
Total MP en curso y semielaborada 0,080 t/ciclo
Comprobación 0,00 ciclos
Consumo para productos elaborados 131,32 tn
Consumo para mercadería en curso y semi 0,08 tn
Total de consumo Año 1 131,40 tn
MP exclusiva a producción x año 155,32 tn
Producción anual 133,28 tn
Desperdicios no recuperables 22,04 tn

Stock Promedio de Materia Prima y Programa de Compras

Fin de mes Días Hab % Stock min Stock inic mes Consumo MENS Compras Stock fin de mes
enero 20 1,00 19,19 19,19 19,19 28,79 28,79
febrero 10 0,50 19,19 28,79 9,60 19,19 38,39
marzo 20 1,00 19,19 38,39 19,19 19,19 38,39
abril 20 1,00 19,19 38,39 19,19 19,19 38,39
mayo 20 1,00 19,19 38,39 19,19 19,19 38,39
junio 20 1,00 19,19 38,39 19,19 19,19 38,39
julio 20 1,00 19,19 38,39 19,19 19,19 38,39
agosto 20 1,00 19,19 38,39 19,19 19,19 38,39
septiembre 20 1,00 19,19 38,39 19,19 19,19 38,39
octubre 20 1,00 19,19 38,39 19,19 19,19 38,39
noviembre 20 1,00 19,19 38,39 19,19 19,19 38,39
diciembre 20 1,00 19,19 38,39 19,19 19,19 38,39

Para el cálculo del stock promedio de materia prima y la elaboración del programa de compras, se considera la adquisición del material un mes antes del consumo, con excepción de enero, en cuyo caso se realiza la compra correspondiente a enero y febrero en forma conjunta. No se presenta estacionalidad en la demanda, y durante el mes de febrero la producción opera a media capacidad debido al receso por vacaciones.

Stock promedio 11845,02 Un

Cuadro de Evolución de Mercaderías

A continuación, se presenta el cuadro de evolución de mercaderías con el resumen de toda la información obtenida en los cálculos previos.

Referencias U de medida período de inst. año 1 años 2 a 10
Ventas Matafuegos 34.869,88 42.000,00
Stock promedio de elaborado Matafuegos 648,13 648,13
Producción Matafuegos 35.518,00 42.000,00
Desperdicios no recuperables t MP 18,77 22,19
En curso y semielaborados t MP 0,08 0,08
Consumo de MP t MP 131,55 133,28
Stock promedio de MP t MP 3,73 3,73
Compra de MP t MP 33,59 101,70 133,28

Determinación del Personal.

Organigrama de toda la empresa.

La estructura organizativa de la empresa ha sido diseñada para garantizar un funcionamiento eficiente, seguro y coordinado del proceso productivo, administrativo y comercial vinculado a la fabricación de matafuegos de 5 y 10 kilogramos con polvo químico ABC. El organigrama refleja una jerarquía clara y funcional, en la cual cada área posee responsabilidades bien delimitadas y personal con formación técnica adecuada para las tareas asignadas.

El dimensionamiento del personal se ha realizado en función de una capacidad productiva estimada en aproximadamente 3.500 unidades mensuales, teniendo en cuenta el plan de ventas realizado, lo que implica una planificación cuidadosa de recursos humanos para cubrir turnos de producción, asegurar la trazabilidad de los productos, cumplir con las exigencias de calidad y mantener una relación eficaz con proveedores y clientes.

A continuación, se detalla el organigrama general de la empresa, seguido de la descripción de los puestos de trabajo y la formación necesaria para cada uno, agrupados por áreas clave. Esta estructura asegura no sólo el cumplimiento de los objetivos productivos y comerciales, sino también el respeto a las normativas laborales, de seguridad industrial y de calidad aplicables al sector.

Organigrama general de la empresa
Organigrama general de la empresa

Descripción de los Puestos de Trabajo y Formación necesaria de los Operadores..

La empresa está organizada en diferentes áreas funcionales que cumplen roles clave en su funcionamiento integral.

Área de Dirección

La Dirección General se encarga de la conducción global de la empresa. Define los objetivos estratégicos, establece políticas generales y diseña planes operativos. Además, supervisa a los responsables de cada sector, toma decisiones fundamentales y representa institucionalmente a la organización. Para este puesto se requiere formación universitaria en Ingeniería Industrial, Administración de Empresas o carreras afines, junto con experiencia sólida en gestión empresarial, liderazgo de equipos y planificación estratégica.

Área de Producción

La Jefatura de Producción planifica, organiza y controla todas las actividades productivas de la planta. Administra los recursos humanos y materiales, coordina turnos y supervisa el cumplimiento de los objetivos de producción, eficiencia y calidad. El cargo exige formación técnica o universitaria en Ingeniería Industrial o Producción, experiencia comprobada en plantas fabriles, conocimientos de control de calidad y capacidad de liderazgo.

El Supervisor de Línea supervisa la ejecución operativa de la producción, distribuye tareas a los operarios, controla el avance de las órdenes de trabajo, verifica la calidad en línea y reporta desvíos a la jefatura. Se requiere formación técnica en mecánica, electromecánica o procesos industriales, conocimientos en interpretación de planos, control de procesos y normas de seguridad industrial.

Los Operarios de Corte y Soldadura se encargan del corte de chapa, el cilindrado del cuerpo del matafuego y las soldaduras longitudinales y estructurales, incluyendo componentes como el manguito, el fondo y la cúpula. Utilizan guillotinas industriales, cilindradoras, soldadoras MIG/MAG y elementos de sujeción. Es necesario contar con estudios secundarios completos, preferentemente técnicos, y capacitación específica en soldadura industrial, manejo seguro de maquinaria pesada y lectura básica de planos.

Por su parte, los Operarios de Ensamblado y Terminación ensamblan válvulas, cargan el polvo químico, colocan mangueras, presurizan los equipos, realizan pruebas de pérdidas y preparan el embalaje final. Utilizan balanzas, herramientas neumáticas y sistemas de presurizado. Deben tener formación secundaria completa, con cursos complementarios en armado industrial, manipulación de sustancias químicas y control de procesos, además de conocimiento de normas de calidad aplicables.

El Operario de Control de Calidad inspecciona cada unidad producida en etapas críticas, como la prueba hidráulica, el test de pérdidas y el control final. Verifica que se cumplan las normas IRAM y los registros internos. Este puesto requiere título técnico en calidad o producción industrial, con conocimientos en ensayos hidráulicos, lectura de especificaciones técnicas y normativa aplicable a productos de seguridad.

Área de Logística

El Encargado de Logística Interna gestiona el flujo de materiales dentro de la planta, garantizando el abastecimiento a las líneas de producción y optimizando los tiempos de traslado y almacenamiento. Se requiere formación técnica o terciaria en logística industrial, experiencia en manejo de stock, trazabilidad y control físico y documental.

El Encargado de Logística Externa organiza y supervisa los despachos de productos terminados, coordina entregas, genera la documentación necesaria y garantiza que el producto llegue a tiempo al cliente. Este puesto requiere estudios en logística, transporte o administración, conocimientos en documentación comercial y experiencia en distribución industrial.

Área Administrativa

El Director Administrativo es responsable de las finanzas, la contabilidad y los recursos humanos. Toma decisiones sobre presupuestos, pagos, sueldos y relaciones laborales. Para ocupar este cargo se requiere ser contador público o licenciado en administración, con conocimientos en legislación laboral, sistemas contables y gestión económica.

El Asistente Contable colabora en tareas diarias como carga de comprobantes, conciliaciones, registros de pago y asistencia en la liquidación de sueldos. Es necesario tener formación técnica contable o ser estudiante avanzado de Ciencias Económicas, con dominio de herramientas contables y normativa fiscal básica.

El Analista de Compras se ocupa de adquirir insumos, artículos y servicios. Evalúa proveedores, negocia precios y condiciones, y asegura el cumplimiento de las entregas. Se requiere formación en administración o logística, conocimiento en planificación de compras, negociación y manejo de sistemas de gestión (ERP).

Área Comercial

El Director de Ventas define y ejecuta la estrategia comercial de la empresa. Establece los objetivos de ventas, determina los canales de distribución, fija políticas de precios y lidera el equipo comercial, además de analizar la evolución del mercado. El cargo requiere formación universitaria en Comercialización o Marketing, experiencia en ventas industriales B2B y liderazgo de equipos.

Finalmente, el Personal de Atención al Cliente brinda soporte antes, durante y después de la compra. Atiende consultas, resuelve reclamos, realiza seguimientos y trabaja para asegurar la satisfacción del cliente. Debe contar con estudios secundarios completos, buena comunicación, experiencia en trato con clientes y manejo básico de herramientas digitales y sistemas CRM.

Listado de Equipos Auxiliares, Muebles y Útiles.

Área de producción

Equipos auxiliares

  • Compresores de aire (para herramientas neumáticas)
  • Extractores industriales (zonas de soldadura)
  • Carros de transporte interno (materia prima y productos intermedios)
  • Bombas hidráulicas (sistema de prueba hidrostática)
  • Estanterías metálicas para almacenamiento de piezas intermedias
  • Tanques de agua (para prueba hidrostática y limpieza)

Muebles y útiles

  • Bancos de trabajo reforzados
  • Sillas industriales ergonómicas
  • Lockers para operarios
  • Tableros de herramientas con sistema shadow board
  • Armarios de EPP (Elementos de Protección Personal)

Área de Administración

Equipos Auxiliares:

  • Servidor interno para gestión documental y ERP
  • Sistema de videovigilancia (CCTV)
  • Control de acceso con tarjetas
  • Impresora multifunción profesional
  • Aire acondicionado / calefacción

Muebles y Útiles:

  • Escritorios gerenciales y operativos
  • Sillas ergonómicas
  • Archiveros
  • Mesas de reuniones
  • Pizarras y señalética interna
  • Dispensers de agua, cafetera y microondas

Área de Comercialización

Equipos Auxiliares:

  • Computadoras para ecommerce y atención al cliente
  • Teléfonos IP o centrales telefónicas
  • Sistema de control de stock
  • Impresoras térmicas para etiquetas y remitos
  • Router y red Wi-Fi empresarial

Muebles y Útiles:

  • Mostrador para atención al público
  • Estantes para exhibición de productos (matafuegos, gabinetes)
  • Lockers para visitantes

Anteproyecto de planta

La distribución física de los sectores dentro de la planta industrial representa un factor estratégico clave para lograr un flujo eficiente de materiales, minimizar tiempos improductivos y asegurar condiciones adecuadas de seguridad. A continuación, se presenta el anteproyecto de planta con sus respectivas dimensiones expresadas en metros.

Asimismo, se incluye el recorrido completo del proceso productivo de los matafuegos, desde la recepción de las materias primas hasta el almacenamiento final del producto terminado. El esquema incorpora flechas codificadas que identifican los distintos sectores y reflejan el desplazamiento de los principales componentes, como el cuerpo, la cúpula y las etapas de ensamblado, así como las operaciones intermedias.

Este diseño preliminar tiene como objetivo optimizar el uso del espacio disponible, reducir interferencias entre procesos y facilitar el control operativo de la planta.

Referencias:

  • Almacen MP: Recepción de materias primas, área de descarga y control de calidad de chapa, piezas metálicas y componentes.
  • Corte de chapa (máquina: guillotina o prensa de corte)
  • Cilindrado (máquina: cilindradora)
  • Soldadura (máquina: soldadora MIG)
  • Embutido (máquina: prensa hidráulica)
  • Prueba hidráulica (máquina: banco de prueba hidráulico)
  • Almacén SE: luego de una limpieza y verificación dimensional se almacena, el semielaborado para su posterior pintura (proceso fuera de planta).
  • Almacen post p: Ingreso post-pintura, zona de almacenamiento temporal del cilindro pintado.
  • Carga de polvo ABC (máquina: sistema de carga de polvo con tolvas)
  • Montaje de componentes: Integración de válvula, manómetro, caño de pesca.
  • Presurización (máquina: compresor de presurización)
  • Test de pérdidas
  • Etiquetado
  • Ensamble final: Colocación de manguera y tobera.
  • Inspección final de calidad
  • Almacenamiento de producto terminado

Recorridos:

  • Flecha roja: producto ensamblado
  • Flecha verde: proceso cúpula y base
  • Flecha celeste: proceso cuerpo

Cronograma de ejecución

Diagrama de Gantt que representa el cronograma de ejecución del proyecto.
Diagrama de Gantt que representa el cronograma de ejecución del proyecto.