2017/Grupo11/DimensionamientoTecnico
Contenido
Determinación de la localización
Matriz de Localización
A continuación se puede observar la matriz de localización con los potenciales lugares de ubicación en función a los requerimientos que se considera de mayor importancia para el proyecto.
Cabe destacar que el recurso agua y energía son requisitos primordiales para la instalación y funcionamiento de la planta, y que al ser evaluado en cada punto de localización se ha determinado que los tres disponen de dichos recursos.
Basándonos en lo analizado en la matriz de Localización optamos por instalarnos en en parque industrial Garín.
Definición técnica del producto
Planos
El envase del producto es de 400 ml. El mismo consta de dos partes: El producto Strong de 200 ml y el soft de 200 ml.
Las dimensiones del plano se encuentran en mm
Listado de materiales
Las materias primas principales son:
La proporción para los mismos se puede ver en el siguiente cuadro
Para el producto Strong la fórmula es la misma excepto por el Hexadecanol en cuyo caso usará 0,0070 kg/lt
Definición técnica del producto
El shampoo está compuesto químicamente por una base de carácter detergente, a la que se añaden agentes espesantes, ajustadores de pH, diluyentes, secuestrantes, perfumes, colorantes y otros ingredientes de efectos particulares dependiendo de la formulación definitiva del producto.
La relación y características de las materias primas para la elaboración de un champú a partir de una base de ácidos es la siguiente:
Agua Destilada: Esta se obtiene en nuestra planta por osmosis inversa, la calidad varía desde la fuente de obtención y de los sólidos disueltos en la misma. En este tipo de industria es necesario obtener agua sin sustancias extrañas, el proceso de osmosis permite que las disoluciones a adquirirse no lleguen a enturbiarse por precipitación coloidal de sales minerales, mejorando la calidad visual del producto. Formula H₂O
Sulfato de Sodio: Su principal propiedad es espumante y detergente con la Diethanolamida del ácido graso permite obtener una mezcla espesa que parece crema chantilly, en cuanto a los beneficios le da brillo sedosidad y facilita el peinado del cabello. Formula: C₁₂H₂₅O(C₂H₄O)₂SO₃
Diethanolamida del ácido graso: Es el emulsificante disolvente, estabilizante de espuma y espesante. En reacción con el Hexadecanol logra estabilizar la producción de espuma y se activa el efecto conservante. Su beneficio logra un champoo con acciones suaves y finas a la piel.
Formula: CON(C₂H₂ C₂H₂OH)₂
Hexadecanol: Su función es de estabilizar la mezcla, disolver y reengrasante, como beneficio al cabello de manera de acondicionarlo y engrasante.
Formula: C₁₆H₃₃OH
Cloruro de sodio: Espesante y conservante, en reacción con el acido graso mejora la viscosidad del producto. Su beneficio aporta mas viscosidad.
Formula: NaCL
Acido cítrico: Regula el PH, permite reducir el PH alcalino débil al sulfato de sodio, la diethanolamida del ácido graso y al hexadecanol, que tienden a ser alcalinos alcanzando un valor de PH de 9. Como beneficio para el cabello, el PH debe mantenerse entre 5.5 y 7 para evitar resequedad del cabello y cuero cabelludo.
Formula: C₆H₈O₇
Aceite Esencial: El que elegimos para nuestro producto es el Aceite esencial de Romero, de color amarillo pálido, con fragancia semejante a una mezcla de lavanda y alcanfor.
Tiene propiedades calmantes es un buen agente eliminador de toxinas de la piel, ayuda a mejorar la circulación sanguínea y es un remedio muy efectivo contra la caída del cabello.
Se dice que estimula el cerebro y ayuda a combatir el cansancio mental.
Colorante Natural: Su función es dar color a la mezcla, Verde Menta.
Formula: C₃₇H₃₄ N₂O₁₀S₃ Na₂
Normas aplicables
La Administración Nacional de Medicamentos, Alimentos y Tecnología Medica (ANMAT) regula los cosméticos través de la Resolución MS y AS N°155 del año 1998. "Actualización de normas relacionadas con Productos Cosméticos para la Higiene Personal y Perfumes, y las actividades inherentes a ellos.- BO 02/04/98.
Ademas, según la clasificación de la Res. GMC Nº 110/94 los shampoos (no anticaida ni anticaspa) son tipos de producto de grado 1.
Características del producto
Producto sintético, de uso externo, para higiene y limpieza capilar.
Cabe señalar que cumple con "Definición de Productos Grado 1" de RES Nº 07/05: REGLAMENTO TÉCNICO MERCOSUR “CLASIFICACIÓN DE PRODUCTOS DE HIGIENE PERSONAL, COSMÉTICOS Y PERFUMES”
Plan de ensayos
La calidad debe ser un eje central para generar confiabilidad y satisfacción de nuestros clientes, es por esta razón que nuestra compañía debe asegurar estrictos controles de calidad al producto terminado que serán las siguientes:
1) pH: Los límites del pH se establecen para aquellas sustancias farmacopéicas en las cuales la actividad del ion hidrógeno redunda en su estabilidad química y física. El instrumento de medición será un potenciómetro.
La ANMAT establece en la disposición 2.035 emitida en el año 2012 los límites que deben tener los productos utilizados en cosméticas, los cuales son para nuestro producto:
- Hexadecanol: Concentración máxima autorizada 0,2% expresado como ácido.
- Ácido cítrico: Concentración máxima autorizada 0,6% expresado como ácido. Limitación: Prohibido en aerosoles o spray.
- Komperland kd o diethanolamina de ácido graso: Concentración máxima autorizada de 0,1% expresado como ácido.
- Tezapon o lauril eter de sulfato de sodio: Concentración máxima autorizada 2,5%
- Metil Parabeno/Sodico: Concentración máxima autorizada 0,15%
2) Viscosidad: Esta prueba consiste en medir la resistencia que ofrece un fluido al movimiento rotatorio, la cual se realiza con un viscosímetro.
Los límites establecidos por la ANMAT indican que las muestras deben tener una viscosidad de 1.800 a 2.000 cp.
La frecuencia del control de calidad se realizará en cada lote de producción. Se utilizará la norma IRAM 15 como referencia y se opta por un nivel de inspección II y una inspección normal para efectuar el plan de ensayos.
En ambos casos, si los productos no pasan los controles de calidad, los mismos se reprocesan y se continúa con la producción.
Acondicionamiento del producto
El producto elaborado (shampoo) posee un empaque primario de una botella de plástico biodegradable. Los envases poseen un empaque secundario conformado por cajas de cartón corrugado. Dichas cajas se recubren con film stretch y se apilan sobre pallets de madera.
Las botellas se introducen en las cajas de cartón, 12 botellas por caja. Las cajas se apilan sobre pallets de madera, 90 cajas por pallets. En total había 1.080 botellas por pallets de madera.
Definición del proceso de producción
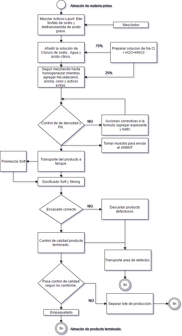
Cursogramas gráficos y analíticos del proceso

Proceso
Flujo de fabricación y control
El proceso comienza con el transporte de las materia prima desde el almacén hasta el sector de mezcla y mixer. En primer lugar se dosifica las cantidades descrita en la formulación a lo que llamamos activo A base espumante con una cantidad de agua del 5%, llevando la mezcla a 80 grados celosías y homogeneizando completamente.
En paralelo también se prepara el estabilizante que llamamos Activo B a las misma temperatura de A pero con un porcentaje de 7.5% de Agua desionizada. Previo a estos procesos se premezcla el agua con cloruro de sodio y ácido cítrico a 40 grados.
En esta primera etapa ya tenemos todos los activos listos para empezar a preparar la mezcla final.
Por final a través de bombas de rodete flexibles traspasados ambos activos al reactor final con las proporciones de agua indicadas en el diagrama de flujo llevando toda la mezcla a 40 grados y homogeneizando.
Luego de esta etapa se realizan los controles de densidad relativa, medición del PH y además se toman las muestras que se envían al ente ANMAT para su aprobación.
A continuación la mezcla se deja reposar en un tanque 24 horas para eliminar la espuma que se haya generado en el proceso para luego si poder envasar el mismo. Para la composición de la parte Strong la dosificación es directa en cambio para la Soft hay una premezcla con Hexadecanol para generar el poder de desenredo y suavizante para luego dosificarlo.
Finalmente la dosificación se lleva a cabo en una en un equipo semiautomático de autonomía de 500 litros por hora.
Una vez realizado el control cálida final se empacan los envases en cajas de de cartón corrugado específicamente diseñadas para la correcta conservación del producto, luego estas cajas son apiladas en el almacén de producto terminado.
Balance de Materiales
Determinación de horas operativas
Considerando una semana de mantenimiento, dos de vacaciones y 8 feriados en el año, se trabaja de lunes a viernes, un turno de 9 horas por la mañana con una hora de descanso para el almuerzo.
Capacidad real anual de la maquinaria en cada sección operativa
Determinación de capacidad máxima de la planta
De esta forma podemos ver que el cuello de botella es la Mezcladora de activo B y considerando su trabajo al 100%, la capacidad máxima de la planta es 494248L.
Evolución de la producción
Evolución de la mercadería
Teniendo en cuenta que durante el año se mantiene un ritmo de ventas uniforme de forma mensual, que la producción anual en estado de régimen es de 404341L y que se trabajan 10,9 semanas al año, considerando 20 días del mes y una producción diaria promedio de 1701L el stock promedio de producto elaborado será de 18548L. Dado el tipo de producto no consideramos necesaria la utilización de un stock de seguridad como en otros rubros en los que puede aumentar la demanda de forma inesperada. Si a esto le sumamos los costos de mantenimiento y espacio de almacén la planta vemos que la existencia de un stock de seguridad representa un costo financiero innecesario.
Dado que nuestro ciclo de elaboración es de dos días y la producción diaria promedio es de 1701, la mercadería en curso y semielaborado es de 3402L.
Para hallar el consumo de materia prima en el año de puesta en marcha tuvimos en cuenta que el consumo durante los 4 días de puesta en marcha es de 2116L (considerando desperdicio de 3,7%) y durante el resto del primer año es de 405353L (considerando desperdicio de 1,842%). Durante la puesta en marcha el desperdicio es de 75,52L para los primeros 4 días y de 7330L
La producción durante el primer año es de 2041L en los primeros 4 dias y de 398,034L para los días restantes.
Para el período de puesta en marcha habrá que adquirir como mínimo 2.116 Litros de materia prima (considerando desperdicio del 3,7% para la producción en esos 4 días). Para nuestro caso decidimos comprar 2.200 Litros.
Del Balance de materiales determinamos que debían entrar al proceso 411.787 Litros. Con el fin de reducir los costos logísticos y obtener un beneficio económico de los proveedores por volumen de compra, teniendo en cuenta el volumen del stock y la disposición del mismo en el almacén hemos decidido efectuar 11 compras anuales de un promedio de 37.435 Litros cada una.
Equipos auxiliares, muebles y útiles
A continuación se detallan los equipos auxiliares más relevantes para la operación y los muebles y útiles:
Combustibles
Gas: Abastecidos de la red pública que ingresa a una estación reductora para utilizarse a 0,17 Kg/cm2 para la alimentación a la caldera y luego otra reductora para llevar la presión a 0,02 Kg/cm2 para los consumos de los termotanques en vestuarios.
Gasoil: No se utilizará.
Listado de medios de fabricación y control
Marmitas: Para la parte principal del proceso utilizaremos 3 marmitas de diferentes capacidades, 2 unidades de 500 litros y 1 unidad de 1000 litros.

Origen: China
Max. Loading Capacity: 500 y 1.000 litros.
Voltage: 220/380 V
Power: 3kv
Dimension (L*W*H): 1500*800*1650 mm
Machine Type: Neumático.
Dosificadores: Los dosificadores se utilizan para armar la proporciones de la formula, para este proceso vamos a necesitar 2 equipos.

Origen: China
Max. Loading Capacity: 180 litros.
Voltage: 220/380 V
Power: 3kv
Dimension (L*W*H): 905*850*1620 mm
Machine Type: Neumático.
Tanques de almacenamiento: Se utilizaran tanques de 500 y 1.000 litros de acero inoxidable.

Bombas de impulsión:

Presión y caudal nominal: 3,4 m3/h a 50 mca.
Voltage: 220/380 v
Origen: Nacional.
Potencia: 2 HP
Viscocímetro:

Dimensiones: 4370*325*280 mm
Voltage: 220v
Rotationg speed or rotor:
|
6 / 12 / 30 / 60 rpm |
0.3 / 0.6 / 0.5 / 3 / 6 / 12 / 30 / 60 rpm |
Origen: Chino.
Clasificación y formación de operarios
Gerente general
Deberá representar a la sociedad frente a terceros y coordinar todos los recursos a través del proceso de planeamiento, organización dirección y control a fin de lograr objetivos establecidos.
- Cantidad necesaria: 1 (uno).
Requisitos:
- Licenciado en administración de empresas/ingeniero industrial.
- Nivel avanzado de inglés.
- Experiencia mínima: 5 años en gerenciamiento y coordinación con grandes grupos de trabajo en cargo de alta jerarquía (cargo similar) en empresa industrial.
Gerente de comercialización
Gestionará las políticas de comercialización de la empresa como así también los planes de venta .
- Cantidad necesaria: 1 (uno).
Requisitos:
- Licenciado en comercialización/ Marketing/Comercio exterior.
- Nivel avanzado de inglés.
- Experiencia mínima: 3 años en área comercial y marketing, orientada a la venta de productos masivos.
- Se valorará experiencia previa en coordinación con grupos de trabajo.
Personal de comercialización
Serán necesarios como apoyo al gerente comercial. Sus funciones serán la de llevar a cabo las estrategias de venta y marketing.
- Cantidad necesaria: 2 (dos)
Requisitos:
- Estudiante/graduado en Licenciaturas en marketing, comunicación, comercio exterior.
- Experiencia en área comerciales.
Gerente de administración
Será el responsable de tomas las decisiones y gerenciar de las áreas de finanzas, administración y contabilidad de la empresa. Se encargará de elaborar reportes a la Dirección de la empresa para establecer las estrategias de la empresa.
- Cantidad necesaria: 1 (uno).
Requisitos:
- Licenciado en Administración/Contador.
- Experiencia mínima de 3 años en área de contabilidad y finanzas.
- Nivel intermedio/avanzado en ingles.
- Se valorará experiencia previa en coordinación con grupos de trabajo.
Personal de administración
Serán necesarios como apoyo al gerente administrativo. Sus funciones serán la de llevar a diario la contabilidad y administración económica/financiera de la empresa.
- Cantidad necesaria: 3 (tres)
Requisitos:
- Estudiante/graduado en Licenciaturas en administración/ contador/actuario.
- Experiencia en área de finanzas y contabilidad.
Director de producción
Tendrá a su cargo el funcionamiento del área productiva de la empresa y el cumplimiento de los objetivos. Optimizar y planificar los recursos productivos. Quien ocupe la función deberá organizar y hacer seguimiento de la ejecución de todos los procesos de trabajo dentro del ciclo de producción. Será el encargado de gestionar la producción de la planta y tendrá a su cargo todo lo relacionado con los operarios y el control de calidad.
- Cantidad necesaria: 1 (uno).
Requisitos:
- Ingeniero industrial o químico.
- Nivel intermedio/avanzado de ingles.
Experiencia mínima: Mínima de 2 años en el rubro de cosmética o afines.
Operarios de producción
Operar las máquinas de la planta y llevar adelante la producción de los productos.
- Cantidad necesaria: 7 (siete).
Requisitos:
- Secundario completo.
Control de calidad
Realizar controles de calidad en los productos y procesos.
- Cantidad necesaria: 1 (uno).
Requisitos:
- Estudiante de ingeniería química o industrial.
- Nivel de ingles intermedio.
Jefe de mantenimiento
Sus funciones serán la planificación y programación de las tareas propias del área a su cargo. La ejecución y control del mantenimiento preventivo, predictivo y correctivo de la planta que permitan dar continuidad a los procesos productivos.
- Cantidad necesaria: 1 (uno).
Requisitos:
- Técnico electromecánico y/o electricista.
- Experiencia previa de 2 años en mantenimiento y reparación de maquinarias.
Organigrama
Sistema de mantenimiento
En nuestra empresa buscaremos incrementar la competitividad de los bienes industriales, el estableceremos programas de mantenimiento preventivo y predictivo elaborados con base en el análisis del comportamiento y desempeño de los mismos para evitar cualquier problema de descomposturas. En el caso particular de este giro se debe prestar atención a los siguientes aspectos:Departamento de Mantenimiento es el responsable de mantener los activos de la compañía y preservas las instalaciones en general en buenas condiciones de funcionamiento. Esto se consigue por medio del mantenimiento predictivo y correctivo de los equipos y accesorios.
El mantenimiento correctivo consiste en arreglar las fallas causadas por accidentes mecánicos o eléctricos y que de ninguna manera se pueden prever.
El mantenimiento predictivo consiste en programar para cada máquina una revisión y cambio de piezas periódico. Se deberá realizar un programa de limpieza diario de los equipos y accesorios al finalizar la jornada de trabajo.
En forma adicional se deberá contemplar un programa de control de plagas para eliminar principalmente moscas, ratas y cucarachas.
Además de todo lo anterior se debe programar periódicamente una limpieza de tanques, drenajes, patios, almacenes y techos, así como la pintura de equipos e instalaciones. También programaremos una parada por año, para cambiar las instalaciones y preservar esta manera la operación y bajar las posibilidades de parada de equipos y del sistema.
Anteproyecto
Teniendo en cuenta los requerimientos necesarios para la instalación y el funcionamiento óptima de la planta, se definió al Parque Industrial Garín como la opción más conveniente.
En el siguiente link se puede ver el plano de la planta.
Las instalaciones comprenden la nave industrial, aproximadamente 760 m2, con oficina de recepción y vestuarios para los operarios de planta. En la planta superior se encuentran las oficinas administrativas.
En cuanto a las instalaciones principales, se cuenta con un modulo de destilación de agua, tanques de almacenamiento de MP y Pt y una caldera para generación de vapor.
A continuación el link para visualizar el Diagrama de Recorrido:
Medio:DIAGRAMA_RECORRIDO-A.pdf
Cronograma de ejecución

Excel con tablas de cálculos:











